沈阳发布2020年中小学招生入校政策解读
为做好2020年全市普通中小学招生入学工作,规范普通中小学招生入学秩序,保障适龄儿童少年平等接受义务教育,按照《中共中央 国务院关于深化教育教学改革全面提高义务教育质量的意见》《中共辽宁省委 辽宁省人民政府关于新时代基础教育高质量发展的实施意见》,以及教育部和省教育厅的有关工作部署,结合全市疫情防控工作总体形势,日前,沈阳市教育局印发了《2020年沈阳市普通中小学招生入学工作实施意见》。下面,就百姓关心的相关政策问题解答如下。
1.问:今年中小学招生入学中增加了有效防控原则,为什么?如何实现这一原则?
答:因为要始终把人民群众生命安全和身体健康放在第一位,所以要将疫情防控要求贯穿到中小学招生入学的每一个环节,做到精准防控、精细防控。各地各校要制定招生入学疫情防控工作方案,充分运用信息技术手段,发挥网络平台作用,切实避免或减少人员聚集,统筹做好疫情防控和招生入学工作。
2.问:中小学招生依照属地管理原则吗?什么是属地管理?
答:是的。属地管理是指各区县(市)要依法承担辖区内中小学招生入学工作的主要管理责任。依据办学条件和办学能力,核定辖区内义务教育学校的办学规模。确保辖区内所有适龄儿童少年入学,严格执行国家规定的班额,确保不新增大班额。
3.问:所有义务教育学校招生都要遵循免试就近原则吗?
答:是的。所有公办、民办义务教育学校都要遵循免试就近原则,遵守义务教育免试就近入学规定。
4.问:义务教育学校可以通过考试等方式招生吗?
答:不可以。严禁义务教育学校以各类考试、竞赛、培训成绩或证书证明等作为招生依据,不得以面试、评测等名义选拔学生。
5.问:今年招生入学中怎样体现规范有序?
答:所有公办、民办义务教育学校享有同样权利,履行同样义务,坚持同步同权,实现共同发展。中小学校都要严格落实教育部招生工作“十项严禁”、我省招生工作“八不得”“十禁止”等要求,确保招生入学工作依法依规有序进行。民办义务教育学校招生要纳入审批地统一管理,与公办学校同步招生。
今年,各区县(市)学区划分方案及民办义务教育学校招生计划将报市教育局备案,于8月1日统一同步向社会发布。
6.问:对于“择校”问题,今年是如何规定的?
答:为巩固“择校热”治理成果,今年,我市继续将“根治择校”作为中小学招生入学工作的基本原则之一。除国家和省市政策明确规定的享受照顾政策外,各地各校不得以任何理由招收“特长生”“择校生”“借读生”,禁止各种违规择校行为。
7.问:公办义务教育学校怎样招生?
答:公办义务教育学校应在学区内招生,未经主管教育行政部门批准,不得改变学区范围。
今年,我市继续执行“单校划片”政策,各区县(市)教育局要根据适龄学生人数、学校分布、所在社区、学校规模、交通状况等因素,为辖区内每所公办义务教育学校科学划定学区范围。
8.问:学区划分后,每年是否都会变动?
答:学区确定后,要在一段时期内保持相对稳定,确需调整时要慎重稳妥,认真做好学生家长工作,并经本级人民政府批准。按照市政府规定,房地产开发企业不得以“学区房”为名开展销售活动。
9.问:民办义务教育学校怎样招生?
答:民办义务教育学校在审批地范围内招生,在审批地招生有余额的,经学校审批机关核实批准,报市教育局同意,可统筹跨区域补招,但不得跨市域招生。对报名人数超过招生计划的民办义务教育学校,实行电脑随机录取。未被民办义务教育学校录取的学生,由生源地教育局按当地相关规定统筹安排到公办义务教育学校就读。全市民办义务教育学校招生办法另行制定。
10.问:如何保障随迁子女平等接受义务教育?
答:继续实施以居住证为主的随迁子女入学政策,外来务工人员随迁子女入学政策解读、问题解决等以居住地为主。
11.问:如何保障残疾儿童无障碍接受义务教育?
答:要不折不扣落实“一人一案”要求,优先采用普通学校随班就读,中、重度残疾儿童安排至特殊教育学校就读,对符合送教上门服务条件的6-15岁重度残疾儿童少年,要组织送教上门服务,并纳入学籍管理。对于入学安置有争议的,由区县(市)教育局牵头组织残疾人教育专家委员会对其接受义务教育的能力进行评估认定。
12.问:如何依法做好控辍保学工作、保障适龄儿童少年应学尽学?
答:各区县(市)教育局要切实履行控辍保学法定职责,依法落实政府、学校、家庭和社会各方责任。适龄儿童少年的父母或者其他法定监护人应当依法送适龄儿童少年按时入学,接受并完成义务教育。小学入学年龄为年满6周岁(2014年8月31日前出生)。对于因身体健康等原因确需缓学的,其父母或其他法定监护人应当提出申请,报当地教育局备案。不得以在家学习替代国家统一实施的义务教育。父母或其他法定监护人无正当理由未送适龄儿童少年入学或造成辍学,情节严重或构成犯罪的,依法追究法律责任。
13.问:新生如何办理学籍?
答:学校要认真审核拟招收的每名学生信息,按照“一人一籍,籍随人走,人籍一致”原则,在学生报到后,及时为学生办理新建学籍或转接学籍。不得以虚假信息建立学生学籍,不得重复建立学籍。除特教学校、工读学校以及普通学校接收特教学校学生随班就读外,学校不得接收不符合转学条件的学生就读,也不得接收未按规定办理转学手续的学生入学。转入、转出学校及双方学校的主管教育行政部门应当分别在10个工作日内完成学生学籍核办。起始年级新生的电子学籍原则上应于9月30日前完成注册、审核、确认。
14.问:普通高中可以跨市招生吗?对普通高中招生计划有何要求?
答:不能。普通高中招生要全部列入招生计划,并向社会公布。所有普通高中(含民办普通高中)要严格按照规定的招生计划、范围、标准、方式同步招生,不得跨市招生。严格落实班额要求,最高班额要控制在50人以内,有条件的普通高中班额要逐步减小,实施小班化教学。今年,继续执行公办省示范性普通高中和省重点高中招生指标定向分配到初中学校政策,指标到校占招生计划的比例为高中招生总数的70%。
15.问:对普通高中学籍管理有哪些具体要求?
答:要加强普通高中学籍管理,严格禁止高考移民行为,要不定期开展学生实际就读情况监督检查,严禁通过非正常学籍迁移、空挂学籍、提供虚假学籍证明材料等手段获取高考报名资格。严禁“人籍分离”,严禁同时或者交叉注册普通高中学校和中等职业学校“双重学籍”。
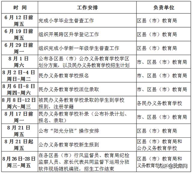
16.义务教育学校招生入学主要日程:

17.义务教育学校招生入学咨询电话:

