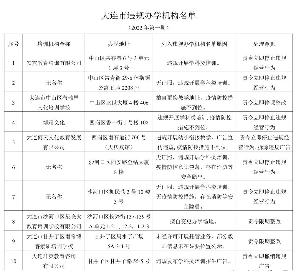
大连市教育局公布违规办学机构名单

发布时间:2022年01月28日 文章来源:新闻大连 【字体:打印本页

  为贯彻教育部、省教育厅关于认真做好寒假期间“双减”工作的要求,大连市开展了寒假期间校外培训机构专项治理工作,各区市县、先导区有关部门迅速行动,全面排查整治校外培训机构违规行为。

  目前大连 落实市义务教育阶段学科类培训机构已全部转型或注销,因此寒假期间任何形式的义务教育阶段学科类培训均属违规行为。
  为加强社会监督,现将各区市县、先导区查处的违规办学机构名单(2022年第一期)向社会公布。
相关文档